公司管理制度是公司运营和发展不可或缺的重要组成部分。它不仅能够规范公司的各项工作,保障员工的合法权益,还能够引导员工的行为和态度,激励员工的工作积极性和创造性,提升工作效率。因此,建立科学、完善、实用的公司管理制度对于公司的长期发展具有重要的意义。

规范性:公司管理制度的制定和实施,能够使公司的各项工作有章可循,有据可查。它规定了员工的工作职责、工作流程、工作质量等标准,使得公司的各项工作能够规范化、标准化、科学化。
保障性:公司管理制度可以保障公司的规范运作,降低用工风险,减少劳动争议的发生。它明确了员工和公司的权利和义务,规定了各项工作的操作流程和注意事项,从而保障了公司的正常运营和员工的合法权益。
引导性:公司管理制度能够引导员工的行为和态度。它为员工提供了明确的工作目标和标准,鼓励员工按照规定的工作流程和标准进行工作,从而引导员工的行为和态度朝着公司期望的方向发展。
激励性:公司管理制度可以激励员工的工作积极性和创造性。它通过奖励制度、晋升机制等手段,激励员工为公司的目标和使命努力奋斗,从而促进公司的快速发展。
提升效率:公司管理制度的运行能够提升工作效率。它规定了各项工作的流程和质量标准,使得员工能够快速、准确地完成工作任务,避免了工作中的浪费和重复劳动。
本次为大家提供了40份常用的公司管理制度文档,全部是word格式,内容非常实用。


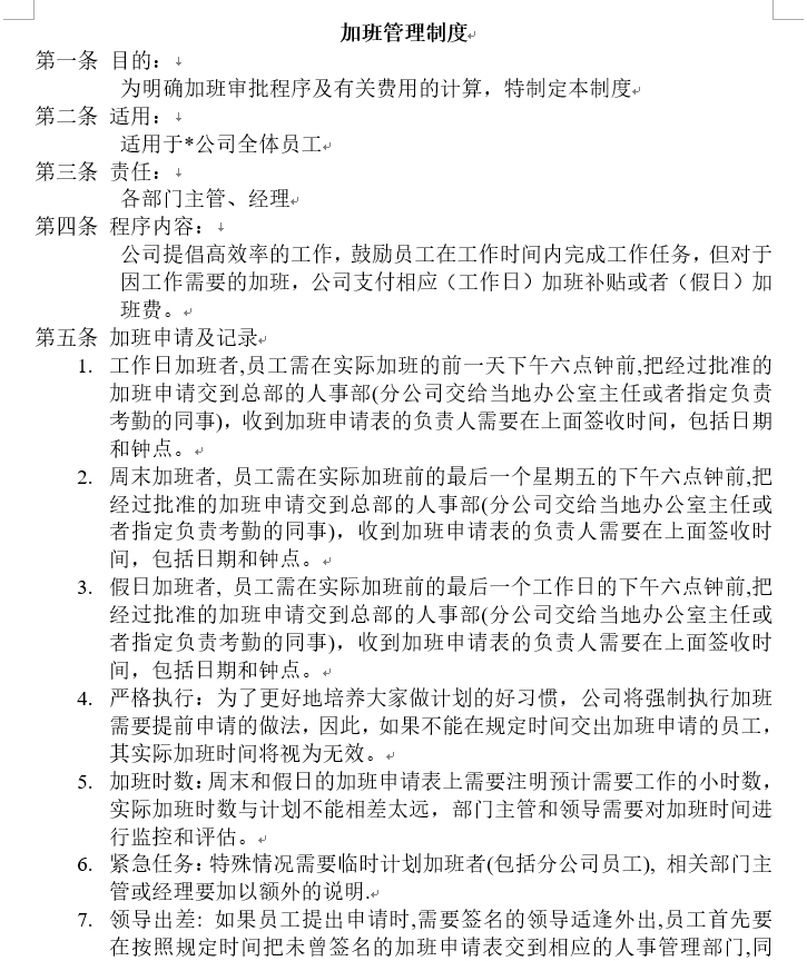
下面这个是ICU,不对,是996加班制度,哈哈哈!

公司企业保密考勤薪酬管理制度资料大全目录
办公室物资管理条例.doc
办公行为规范.doc
保密制度.doc
部门工作分类表.doc
餐饮业人事管理规章.doc
档案管理规定.doc
法律工作制度.doc
岗位职务说明书.doc
工作说明书.doc
公司纪律规定.doc
规范化管理实施大纲.doc
会议管理规定.doc
计算机管理规定.doc
加班管理制度.doc
经济合同管理办法.doc
考勤制度.doc
劳动合同管理规定.doc
缺勤处理办法.doc
人事档案管理制度.doc
人事管理制度样例.doc
申报规定.doc
提高能力的对策表.doc
提高能力方法表.doc
图书、报刊管理办法.doc
文书管理办法.doc
文印管理规定.doc
物资管理办法.doc
薪酬制度1.doc
薪酬制度2.doc
休假程序.doc
医疗及意外伤害保险管理.doc
引荐担保书.doc
印章管理办法.doc
员工辞职管理办法.doc
员工聘用制度.doc
员工签到卡.doc
员工手册.doc
暂借款管理办法.doc
招聘流程图.doc
职工奖惩条例.doc

评论(0)